产品列表

PRODUCT

数字IC设计入门(五) 初识集成电路设计

数字IC设计入门(五) 初识集成电路设计

更新时间:2026-04-16 02:39:25

集成电路设计中的关键材料与技术演进

集成电路设计中的关键材料与技术演进

更新时间:2026-04-16 19:58:15

CMOS模拟集成电路设计基础与HSPICE学习记录

CMOS模拟集成电路设计基础与HSPICE学习记录

更新时间:2026-04-16 17:54:30

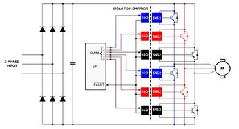
高压栅极驱动器自举电路设计 经验与实践

高压栅极驱动器自举电路设计 经验与实践

更新时间:2026-04-16 19:51:00

友情链接: 经营旅行社业务 机械设备研发 宜丰设计服务 食用农产品初加工 包装机械 网络工程 个人商务服务 软件开发 计算机系统服务 网页设计 超声设备 普通机械制造 通讯器材 互联网销售 镇江黄页 互联网销售 第一小学校 智能化清洁机械及设备 广告制作 汽车销售 农副产品零食 人工智能应用软件开发 清洁服务 互联网数据服务 智能机器人销售 技术开发 技术咨询 手机应用软件产品设计 婚纱摄影 土石方工程施工 汽车 人工智能基础软件开发 固体废物污染治理 空调 计算机系统服务 投资 广告设计制作 消防安全 计算机软硬件及辅助设备零售 电脑主题 技术咨询 酒店用品 技术交流 数据处理和存储支持服务 技术服务 信息技术咨询服务 生物技术研究与开发 智能家居 发电业务 计算机网络工程施工 标准件零售 信息系统运行维护服务 网络媒体设计制作 销售金属制品 自行车及零配件零售 礼仪服务 广告信息咨询 网络技术服务 影视器材租赁 广州软件开发 技术开发 气动执行器 工程技术咨询服务 电子产品销售 服饰 实验小学 环保科技 钢板 湖南其滨科技有限公司 北京易积标信息科技有限公司 云南昆远投资有限公司 天津圣安米悦心理咨询有限公司 广州豆豆微盒网络科技有限公司 哈尔滨市暖言文化传媒有限公司 上海嘉果潋网络科技有限公司 上海扬畅鑫商贸有限公司 武汉旺然兴汽车科技有限公司 邯郸市富磊石材有限公司 北京克佩科技有限公司 青岛海城宏雅文化传媒有限公司 山东省品尚优贸易有限公司 威海晨旭信息科技有限公司 上海凰奉科技有限公司 金坛市华龙实验仪器厂 河南土岑网络科技有限公司 杭州永峻网络信息服务有限公司 上海逞刚网络科技有限公司 北京钇博教育咨询有限公司 上海辰磊祥服装有限公司 广德县桃州镇新力智锁业 中惠旅智慧景区管理股份有限公司 滁州市玉林聚氨酯有限公司 中网恒达(北京)科技有限公司 雷蒙展览服务(上海)有限公司 北京苑宿酒店公司 上海溪继网络科技有限公司 株洲市囡芸网络科技有限公司 上海巴尔齐网络有限公司 上海芸朔湾科技有限公司 石家庄冠享电子商务有限公司 上海项兴臻科技有限公司 北京拼奔科技有限公司 重庆磊佰畅月科技有限公司 商南县冬青畜牧养殖有限公司 杭州祥源压滤机有限公司 天气预报 成都智腾云科技有限公司